Overview

Balcão Virtual is a proposal for a new service for registry offices, in which citizens can request a service without leaving home.

Role

User Experience, strategic design, research, information archicheture, wireframe, prototyping

The problem

Currently, majority of customer service are offered in person at the registry offices. The challenge is to provide service wherever the user is.

Expanding the ways users can access services and helping break physical and accessibility barriers.

Goals

A platform that allows notary offices to provide virtual services through a video-conference room.
The idea is to offer an area where citizens can access the platform and join a virtual queue for a specific notary office, as well as an administrative area where each office can manage its service queue and configure its virtual desk by setting operating hours and the number of available attendants.

Research and ideas

We started doing a CSD Matrix, to better organise the information that we had and write our questions (our Product Manager helped us with the answers).

After that, we began desk research. We focused on existing online services, such as the Superior Court of Justice, and companies that offer videoconferencing as part of their services or customer support.

Desk Research with some references like EDP, Segurança Social, STJ and Cambly

Functionalities and Impact–Effort Matrix

We wrote some functionalities that can be useful, which user and in which situations these functionalities can appear in. For example, written and video tutorials explaining how to be assisted and the features of the tool that will be used for this service that user can find on some helping page on the website.

Afterwards, we talked with the product manager, who helped us to organize which functionalities have low and high impact and effort. With this information, we decided what we have to priorize.

Information Architecture

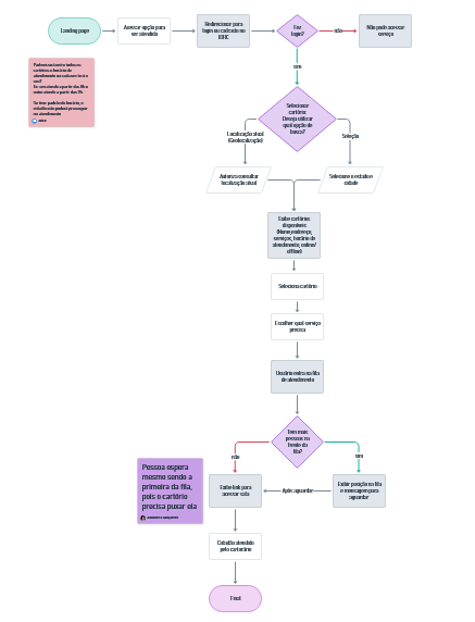
We had to create 3 user flows: for citizens, for the registry clerk when they assist them, and for the registry clerk when they have to adjust the system settings.

user flow for citizens
One of the userflows made

We also created a sitemap for citizens and registry clerks.

Wireframe and choosing the name

Talking to the Product Manager and the client they liked the idea. After this I started working on the wireframes.

Prototyping

After talking with the client, we started a prototyping step. I made the desk version while other designer made a mobile one.
The functional prototype was developed by leveraging our established component library to ensure consistency and speed. We have utilized illustrations that are not part of the company’s official assets.

Homepage of the Balcão. There are presentation on the advantages of the service and what this service do
Page with common user questions about the service
Page explaining how to work, how to connect, and buttons where which users can send more questions

What I learned from this project?

The key success metrics were client approval and the clarity brought to the product scope, both of which were successfully achieved. The project is now approved and shelved, awaiting the most strategically appropriate time for launch.

Acessar o conteúdo